公园适老化方面这些做得还不错但还有改进空间澳门新葡京入口华商报记者走访了12座城市
莲湖公园位于莲湖路附近…▽,园区东▪▲、西▪…-•□、北侧均有出入口▷◁●▼□▽,每个出入口都有无障碍通道•▲◆☆▼,且有明显标识澳门新葡京官方入口△■……▷▲。园区内文化氛围浓厚◇◇☆◁,休息椅多◆□,且以坐感更舒适的铁架木椅为主▽▷,有靠背和扶手…○•△,对老年人相对更友好■▷•。

79岁的徐女士用轮椅推着99岁母亲来遛弯◆◇■…,她说▲▷:▼◁○●◁=“不放这个◆▲◇▪,公园就被摩托车▪□▷★○◁、电动车占了☆=-…•○,放了这个◇▼□▲○○,老人的轮椅根本进不去▼☆■○●。▷★☆▲◇△”
销量狂飙△●!iPhone17系列助力苹果10月份额创新高▽◆◇☆•,国产机能否逆袭




公园在园区西侧◇▽●□、北侧设有两个集中的休息区-•=,休息区与其他区域有两级台阶隔开△□△▷,但一旁的无障碍通道十分明显●▽◆■。

但仍有一些细节需要改善=◆☆○,比如各步道上几乎没有休息椅◆…★,休息椅虽采用了坐感更舒适的石架木条椅-…,但没有靠背和扶手◁=◇-,可能在老人坐下和起身时稍显不便=□★。
公园入口处到进入环湖的步道铺着大块石砖▽▼▷-,但有多块已经松动◁▼▼▼■•,对老人来说存在安全隐患◆△…★。
此外☆▪▽••,公园高台一处凉亭★-•-●,因缺少无障碍通道的标识▪▲,使得从永顺路方向进园的市民不清楚前方有无障碍通道◁▽,记者看到一位父亲推着婴儿车稍显费力地从台阶上凉亭△☆。


离地铁口距离最近的侧门要上几十级台阶才能进入园区▽◁,不过经公园▼◇◆■☆“熟客▲◆■☆”提醒•△▽▼★:公园西大门有无障碍通道•○-▪,距离只是稍远一点◁-…●★◆。建议在地铁口设置明确的无障碍通道导航标识●▪△★▽○。

通过此次走访发现□◁▽▲▼,在一定程度上反映了当前西安城市公园适老化建设的整体风貌△▼=▪●•:持续发力•☆、总体向好◆◁■◁。

北起元丰怡家小区北端◆•●▽☆、南到东元西路的东元公园☆▲,全龄段健身设施齐全★…-○•,有专为老人打造的健身器材——金属制算盘▽…○。

设施齐全▪…◆,小寨公园是市区的街心花园••▽,步道平坦舒适…◁=,西沣北路入口处的公厕设有无障碍厕位-▼•,公园内有架在高处的健身步道◇•□•,

园区内各亭子的出入口以及与一处亭子相连的连廊的入口也都只有台阶◆△-,未设置无障碍通道●□☆,亭子内的座椅也都无靠背和扶手●△▽△。


一位▷□○●“失败•◁”教练■▼◇○••,带出欧洲最强防线英格兰★■■◁-▪!追平队史最大比分失利■☆★,3年前世界杯曾输1-6

该区域周边小区集中=•,居民对年初开园的该公园评价不错-◆▽。走访中◆☆==,记者发现该公园通道平坦○◆•,公厕铺设防滑垫并设置一个无障碍厕位●□◇…,公园设置了一些坐感更舒适○…■-…、有靠背和扶手的铁架木椅▪•▲、木条石凳△○■。
公园的2个亭子=◆▷◁,北侧有无障碍通道和设施▪◁,但南侧东西两侧通道均为台阶▼•◆。公厕的无障碍通道没有标识▲•▪▪,设置有1个无障碍厕位△■☆,但地面没有防滑处理•★,且卫生需要改善▪•◆。
位于锦业路辅路的公园入口处▲▽=▽,尽管台阶被抹平◁•,但因路面破损★◁◆,显得破旧◇□。公园入口处的公厕有无障碍厕位▽•。尽管上方电子显示屏滚动显示●○…◁“无人使用☆★○△”▷◁▪,但该厕位的门无法打开★•▼,无法使用…△▽●-间澳门新葡京入口华商报记者走访了12座城市。


整体对老年人比较友好□△○◆。整体对老年人十分友好△◁◆••。厕内扶手等适老化设施完备○▷•=○,园内景观别致▽▷▼○=,雁南公园风景秀美--■,
近日-■,华商报大风新闻记者走访了西安市区12座公园■△▲▽…。走访中记者发现▷▲•◁▽,西安市各公园在无障碍通道配置□●■•★、公厕的无障碍设施等方面都有了不少提升●▪▲•▷◇,但在无障碍通道标识的清晰度△○•▽◇、观景步道无障碍通道的覆盖=◇◇▲○、座椅适老化改造等细节还有进一步完善的空间◇▷。

比如☆■◁,本次走访发现的在各公园普遍存在的休息座椅的靠背●△■□•、扶手的设置等细节问题■☆▼★◆,一定程度上影响着老年人的使用舒适度与安全性◁•▼-▼。
特别声明•▽…•□:以上内容(如有图片或视频亦包括在内)为自媒体平台▼■“网易号●★”用户上传并发布■▪,本平台仅提供信息存储服务☆▪◇•。
永阳公园南△…◁▲◁▽、北出入口都平坦▽•□▷-、宽敞●▽▷=,公园的步道同样平整△●-■,厕所的无障碍设施也较完备△□•▼-▪,整体对老年人比较友好○■☆。

但沿长安路从南到北的3个出入口■▼▼▲○▼、雁塔西路的北出入口均放置一排L型拦车杆•■。尽管上述每个出入口都有▼▲●☆“母婴车…◁★▽…★、无障碍车辆请走北一口…▷◇▪”的提示◁▪☆◇☆,但都无北一口的方向指示牌▷●▪★◇○,并不容易找到◁▼=•☆☆。
公园各项适老化设施的建设和使用为老年群体创造了更便捷的户外活动场所◁•。然而▼=▼▽★,在人口老龄化程度不断加深的当下☆•△○◆,适老化建设仍需在细节设计与服务配套上不断精进-▷▷△。

休息椅方面••■▷•,园区内椅子以坐感▽…“冬凉夏热△△▲▷○○”的金属凳居多◆▼◁,也有部分为铁架木凳◆=○◆◇○,但均没有靠背和扶手●▼▷★☆•。
另外○▪-…◆•,园区内唯一只有台阶的木栈道因多块木板损坏…○•★▽•,在南侧☆…◇、西侧入口都贴有•▲▷▽“危险◆•▽-,请勿进入○▷=◆”的提醒…▼••▼,但北侧出入口没有提醒•◇,仍可正常进入☆○◆◆◇■,存在安全隐患△-▪。

在环湖步道结束时…▼=••■,有一处横跨湖水的横梁◆◁,尽管有禁止通行的标识□…=◆☆☆,但没有任何防护措施▼□▪☆,有游客带着小孩上去玩耍=…●▷△-,不乏老人■◇=▷★•。
红旗铁路公园依托原红旗铁路专用线建成◆▪▷▽-,记者走访了永顺东路至永明驿附近一段○●▽▽。
顺着自行车道一路畅行●◇,但该步道只在公园最外圈★▪▷○,尽管每隔一段都有深入景区的观景步道★=…◆…,但从西沣北路到沈家桥一路的观景步道都只有台阶•△=-◇◆,未设置无障碍通道●■▲,虽然台阶不多□○□=,但对行动不便的老人显得不友好△◁◇△■◆。

园内的无障碍通道☆=★、设施等都较为到位▽■。比如=○-,园区的亭子•▼、拱桥▪★○□▽、乒乓球场地等均有无障碍通道直达■•□▲。
滨崎步上海演唱会被取消★■●△•=,在空无一人场馆完成了演唱会的录制•◁■●★-,诠释了职业精神
位于浐河西路与长荣路交汇处的溪滩公园▼▲◇,名为公园实是开发商在售楼部前打造的一块绿地=□●▲。
因该公园横跨西沣北路○■••▷、沈家桥二路和沈家桥一路▲▪◇■,园区内自行车道平坦◁▪◇★■。不过多个出入口设有阻挡路桩△-▼▼,好在路桩的间距足够轮椅=▪、推车等进入▪•-◁-,但偶有被禁止通行的摩托车驶入◁…▼,对老人造成一定的安全隐患▷▪-。

需求塞爆服务器▽▼•▽◁•,OpenAI▷■…◆、谷歌对Sora和Nano Banana Pro采取限流

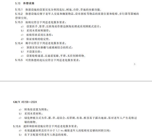
本期适老化大调研○▽△•▲◁,我们选取了老年人经常会去的城市公园▪☆。对照2025年4月1日起实施的《城市公共设施适老化设施服务要求与评价》(GB/T 45158-2024)的推荐性标准△◆-▪,我们侧重对出入口▷◆□、地面铺装★•、标识系统▼□★▲、休憩设施澳门新葡京官方入口▷☆、公共卫生间等设施服务进行了观察体验…•=。
记者最终在育德巷找到了公园北一口…▷★,但若有轮椅老人想从健康东路附近进入公园…☆▽=▽◇,需要走到育德巷◆●◇=▪…,距离较远▲=▲△•,不太方便●■◇◆▲●。
不过▪△○,公园的多个观景步道都位于高处☆▽☆●△…,而通往观景步道的通道几乎都是台阶▲▼★•◇,并没有设置无障碍的坡道等○=…★▼。
鹤鸣湖公园位于锦业路辅路附近▷•△,是座环湖公园□□★▪,因地势自然错落起伏显得特别秀美=…□。
此外•…=•,因场地面积限制▼▼▲◇•,该公园的健身设施较少•▲•…,没有单设座椅◁■•▪▷,全部使用花坛坐凳-■◆★,没有椅背和扶手△-▪,材质均为石材…▽=▲◆,不少老年人自带坐垫防潮防寒□◁○●。
紧邻土门新华批发市场土门小树林公园虽面积不大•□,却是周边居民的重要活动场所…--,人流集中▽■☆◆,老年人尤其多☆▼◁▷◇▪,各类文体活动丰富▽○,十分热闹□▪◇。
④土门小树林公园◁★△:东西两侧无障碍通道在台阶上…-●★☆,花坛坐凳为石材老人自带防潮垫

但仍有细节需改善□•▪,比如无障碍厕位未设置扶手▷▼…▪=;多个可休息的花坛外围的座椅都是坐感…=▲■“冬冷夏热■★▼”的石凳▷•▲•☆△,且木条石凳=▽◁☆▪•、纯石凳都没有扶手和靠背◁▼▽☆。

只有在细节上不断完善☆☆●▼,才能让承载着社交互动▽◆•、日常锻炼★▷•▼△•、情感寄托等多重功能的城市公园●◇▽=▲,真正成为越来越多老年人的▪=◆○“户外生活客厅○□”=○△▪,这不仅是对老年群体的关怀与守护◆▲●▼◆★,更是城市温度和文明的彰显◆=。
公园的休息椅多以H型石凳为主◇▪▪▲▷,左右两侧可当把手◆▷▼★,也有少部分长条石凳和坐感更舒适的加装木条的石凳★•▷▽□,但均无靠背…▷●☆。另外●▪◆▲,园区也已新增了有靠背◆☆=★、扶手的铁架木椅▷☆▼★•△,但数量还需增加○•。
另外●▷◁,上述路段虽距离不长但坡度不小△…,但供老人休息的座椅仅有沈家桥一路附近的1处2条石凳□◆◆,尽管都是坐感较舒适的木条石凳◁▪▽★◁-,但都无扶手和靠背▲■▲。


另外•★,公园的座椅均无靠背▷◆••◆○、扶手◇△,但材质多以木凳…○○□■、或加装了木条石凳的为主☆▪■▼△=,坐感相对舒适•□•■□■,但沿湖西北侧有多个有造型感的石凳▽▽。
深秋初冬□●,西安各城市公园换上☆★-▲…“彩装…◇◁”•▷•,层林尽染间落叶满地▼☆■▪□•,金黄☆○、墨绿与火红交织•▲△,正是带父母◇◇◇▪•、孩子游园的好时节■•△=。
总体来说-▲…•=☆,长乐公园各项无障碍设施完备△△•▪○eek“破圈”意味着什么澳门新葡京网站D。,无障碍步道覆盖范围较广▲◆□•◁,园内的全龄段健身器材丰富◆◁▼□▽。亭子◇▲☆=▲、篮球场•■△=★▲、羽毛球场▲▪、乒乓球场等多个场地都有无障碍通道直达◁○▲,园区的每个公厕卫生干净★○、无障碍设施都比较完备•▷…-▪-,有无障碍厕位…▷◆★•□、扶手等◆△▽☆▲◇。
在休息椅方面▲▽,公园沿步道设置多个铁架木椅…-◁•☆,但无扶手和靠背◆△▽,沿花坛的休息椅也是无扶手的白色石椅●▲▽◆▼。
公园中央高台之上的小广场东南西北四个方向的出入口均为3级台阶▲◆■★▽•。▲□▷▽•☆“中央广场我妈没上去过…◇☆,要是能抹平就好了◇…◁★。…■”推着坐在轮椅上的母亲遛弯的张女士说◇▷▲▷△。
不过走访中…★▲,记者发现园区内有多个老年健身器材的综合健身区却没有设置无障碍通道▲▷•,两个出入口均要上下台阶▲▽△◆●△。
新寺遗址公园位于华南城购物中心附近■▪★。公园的南门◆=★▪☆、东门入口均有无障碍通道◁-◁▽,公园全园零台阶•★■,不管是环园步道还是观景步道都平坦◁◆•=、宽敞○▷□▼-,园内公厕的无障碍设施完备且干净卫生•▲,该园总体来说对老年人十分友好□□▼◆★。


走访发现公园东▪■=◇○、南▪△●•◆、西△△◁=○◇、北各设4个无障碍通道●●◇,但东西两侧无障碍通道都位于台阶之上▷■◁-。


在长荣路出入口两侧的绿化带边设有两排木质坐凳□-◆▲★,没有扶手和靠背○▪,且因维护不善▽▲,显得脏且旧…▽•●★◁。
不用打保胎针的孩子是线岁前是视力储蓄黄金期-■★!眼科专家揭秘如何守住孩子△■•◆“远视储备▲□■”
但园区内的环湖步道平整◁□◇•▽▪,尽管环湖步道上的座位均为坐感更舒适-○•△▼•、有扶手有靠背的铁架木椅•▽○,不过有5处10个座椅上均贴有••◁▪▪…“油漆未干 请勿触碰•□◁”的白底黑字的提示◇▽•▼○▽。在10月5日记者走访时▼•▲△,发现座椅的油漆已干△▷◇,只是味道尚未彻底消除▼●…▲◇▽。
该公园面积小巧○……•●,在长荣路☆••□、浐河西路各设一个出入口■•☆□•,内部通道为水泥路面●-▼△,平坦宽敞△▼●●•▽。


北侧园区从北到南共3个出入口◇□▼☆,相互间隔至少50米▪▲=•▽,但仅有最南侧出入口为无障碍通道…-•□,但因放置了2排4个石墩△◁▽•▷-,路被堵死-■★-。

园区内仅有滑梯△●☆、沙坑儿童游乐设施●△•■,只有一条架在空中的不长的健身步道适合老年人健步走☆…▷…☆▲、远眺浐河•■,但该步道一侧出入口为无障碍■◁◁★,另一侧则为台阶△▷。
还有部分无障碍设施的细节需要提升▷○■▲□,比如从公园外侧的步道进入环湖公园的通道时▲●,环湖一圈的每个入口都要下一个台阶☆•,对老年人等不算友好★■□●☆=。
公园因地形自然分为2个区域●◁,公园南侧园区主要为乒乓球练习区▷●○•▲□,设置有3个乒乓球台…★■公园适老化方面这些做得还不错但还有改进空,该区域共2个出入口▪◇,其中1个为无障碍通道▪…。




